24小時定制專線:136-3152-5096
定制郵箱:chengchuanbo@heldee.com
公司地址:廣東省東莞市天安中堂智能生態小鎮1期A3棟703室
手持POS機智能鋰電池解決方案
手持POS機是一種多功能終端,把它安裝在信用卡的特約商戶和受理網點中與計算機聯成網絡,就能實現電子資金自動轉帳,它具有支持消費、預授權、余額查詢和轉帳等功能,使用起來安全、快捷、可靠。大宗交易中基本經營情報難以獲取,導入POS系統主要是解決零售業信息管理盲點。連鎖分店管理信息系統中的重要組成部分。
一、POS機智能鋰電池設計要求:
根據客戶的要求和規格,設計與主機配套的POS機智能電池組,將帶通信協議的智能電量計、鋰電池及安全保護性能集成到解決方案中去,可達到智能鋰電池組與POS機主機信息共享,最終實現合理、高效、安全的電池管理方案。在整個方案的設計過程中,以實現同主機的最完美的整合為方向,以確保電池、電池組及整個系統的安全性為前提,以滿足相應的設計法規及認證法規為首選考慮。同時為了確保鋰電池的安全性和可靠性,電池組內部都要采取多層保護,防止鋰電池因過充電,過放電或短路而被破壞。
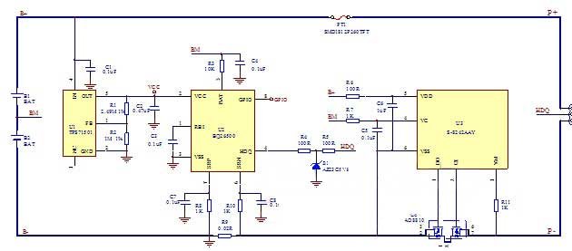
二、POS機智能鋰電池設計方案:
1)保護板(PCM):主要是對可充電智能電池組進行設計的保護線路,由于鋰電池本身的化學特性,需要提供智能電量計算、過充、過放、短路、過流及過溫等保護功能。以避免引起燃燒、爆炸等危險。
2)保護IC(Protection IC):設計方案的主要保護功能芯片,對電芯進行過充、過放、過流、短路等功能的在線時時監測。使電芯在安全穩定高效的范圍內工作。
3)過流保護片(PTC):主要針對二次保護功能設計。PTC可恢復保險絲具有過流保護,自動恢復雙重功能。電池產品里的PTC可以防止電池高溫放電和不安全的大電流的發生。 4)103450鋰離子電芯/103450 Li-ion cell(SANYO)。
5)場效應管(MOSFET):MOSFET管,在保護電路中起開關作用,永遠使負載兩端的電壓不會升高也不會降低,保證電壓穩定。
6)電量管理控制芯片(BQ26500):功能完整的電量檢測計,具有一個測量電壓與溫度的模數轉換器(ADC) 和一個測量電流與充電感測的模數轉換器。電量檢測計具有一個微處理器,負責執行電量檢測計,能夠提供剩余電量狀態(Remaining State of Capacity)等信息,BQ26500產品還提供剩余可運行時間 (Run Time to Empty)。主機可隨時向電量檢測計查詢這些信息,將電池信息通知用戶。電量檢測計的使用非常方便。讓使用者隨時掌握電池電能。
7)電池組封裝:膠殼。
8)POS機智能電池設計方案原理圖:

三、POS機智能鋰電池產品實現圖:

相關產品 RELATED PRODUCTS
最新文章LATEST NEWS
- 溫度變化對鋰電池充放電有何影響2019-11-13
- 如何正確使用掃地機器人鋰電池2019-11-13
- 如何區分儲能鋰電池和動力鋰電池,工程師專業解答2019-11-09
- 磷酸鐵鋰正極材料的低溫特性2019-10-10
- UN38.3 鋰電池單獨出貨PI965所需資料和注意事項2019-08-23
- 如何選購18650鋰電池(品牌、容量、持續放電電流)2019-08-24
- 18650鋰電池串聯與并聯有什么不同2019-08-29
- 什么是鋰電池串聯和并聯,串并聯注意事項2019-09-06
- 鋰電池防水等級,IP67防塵防水鋰電池組2019-09-16
- 18650鋰電池都帶保護板嗎,怎么識別?2019-08-19

Custom Lithium Battery







